
Med den øgede mængde grøn strøm i det danske elnet, er behovet for at stabilisere elnettet blevet væsentligt større gennem de seneste år.
I denne artikel gennemgår vi alt, du skal vide om FCR og systemydelser – fra kravene for at komme i gang til den forventede gevinst, du opnår, når du stiller dit batteri til rådighed.
FCR og systemydelser hjælper med at balancere energiproduktion og -forbrug, hvilket sikrer et stabilt og pålideligt elnet.
Som privat solcelleejer med batteri kan du stille din batterikapacitet til rådighed for systemydelser og modtage betaling for at hjælpe med at stabilisere elnettet.
For at levere systemydelser kræves godkendelse fra Energinet, tilstrækkelig batterikapacitet og opfyldelse af specifikke tekniske krav.
Samarbejde med en aggregator kan optimere din indtjening ved at maksimere udnyttelsen af dit batteri på markedet for systemydelser.
Systemydelser, frekvensregulering, stabilisering af elnettet – kært barn har mange navne. I dette skriv kalder vi det for 'systemydelser'.
Kort sagt handler det om at sikre, at den energi, der tilføres og tages ud af elnettet, er i balance. Frekvensen i elsystemet skal gerne være stabil omkring 50 Hz. Hvis elnettet kommer ud af balance, kan det føre til, at elektrisk udstyr, både i store transformerstationer og i hjemmene, bliver beskadiget.
Energinet har ansvaret for at sikre, at elnettet altid er i balance, men da de ikke kan kontrollere, hvordan vejret er, om solen skinner eller vinden blæser, eller hvornår folk tænder og slukker for deres elektriske apparater, kan de heller ikke kontrollere præcist, hvor meget strøm der er i elnettet.Derfor har Energinet brug for en energireserve, der hurtigt kan justere strømmen, der sendes ind eller ud af nettet, alt efter hvad der er behov for, så frekvensen holdes tæt på de ønskede 50 Hz.
Denne reserve består af en række forskellige anlæg – fra store kraftværker til små batterier, som ofte ejes af private aktører. Energinet betaler for at have adgang til denne kapacitet. Hvis der opstår en ubalance på elnettet, bliver reserven aktiveret for hurtigt at få frekvensen tilbage til de ønskede 50 Hz og dermed stabilisere elnettet.
Som solcelleejer med batteri kan du være med til at sikre denne balance. Dit batteri kan bruges til at levere strøm til nettet, når der er ubalance, og dermed hjælpe med at stabilisere frekvensen.
Hvis der f.eks. er overskud af strøm i elnettet, kan dit batteri oplades. Hvis der er for lidt strøm i nettet, kan dit batteri afgive energi og hjælpe med at opretholde den nødvendige balance og stabilitet i systemet – alt efter hvad der er behov for, så frekvensen kan opretholdes på 50 Hz
Energinet betaler solcelleejere med batterier for at stille denne ekstra kapacitet til rådighed.
Så ved at deltage i systemydelser får du mulighed for at tjene penge på dit batteri, samtidig med at du hjælper med at stabilisere elsystemet. Du skal dog være opmærksom på, at den kapacitet, du stiller til rådighed, ikke er tilgængelig til dit eget forbrug, mens du leverer eller aftager systemydelser.
Der findes en række forskellige reservetyper, som groft set kan inddeles i følgende kategorier: "hurtig reaktion, lav energi" og "langsom reaktion, høj energi".
Det betyder, at forskellige enheder er egnet til forskellige ydelser. Generelt er solcellebatterier bedst egnet til ydelserne i venstre ende af skalaen (se grafik til højre), da de har en kort reaktionstid. Lastbilen illustrerer derimod produkter med en lang reaktionstid og en høj energileverance – f.eks. kraftværker.
De seneste år har de største indtægter dog primært ligget i den venstre side af skalaen. Det kommer vi nærmere ind på senere i artiklen.
Betyder det, at man dermed blot kan købe et batteri og gå i gang? Desværre ikke.
Processen forløber som beskrevet nedenfor:
Få dit produkt godkendt til drift af elselskabet.
For solcellebatterier kræves det, at de er godkendt på Green Power Denmarks Positivliste.
Installér tilstrækkelig kapacitet, så du kan byde ind på markedet.
For FFR skal man bruge mindst 300 kW-kapacitet for at kunne byde ind i markedet. FFR er kun tilgængeligt øst for Storebælt (DK2).
For FCR-D og FCR-N skal man bruge mindst 100 kW. FCR-D og FCR-N er kun tilgængeligt øst for Storebælt (DK2).
FCR og aFRR kræver mindst 1 MW (1000 kW). FCR er kun tilgængeligt vest for Storebælt (DK1).
mFRR kræver mindst 5 MW (5000 kW).
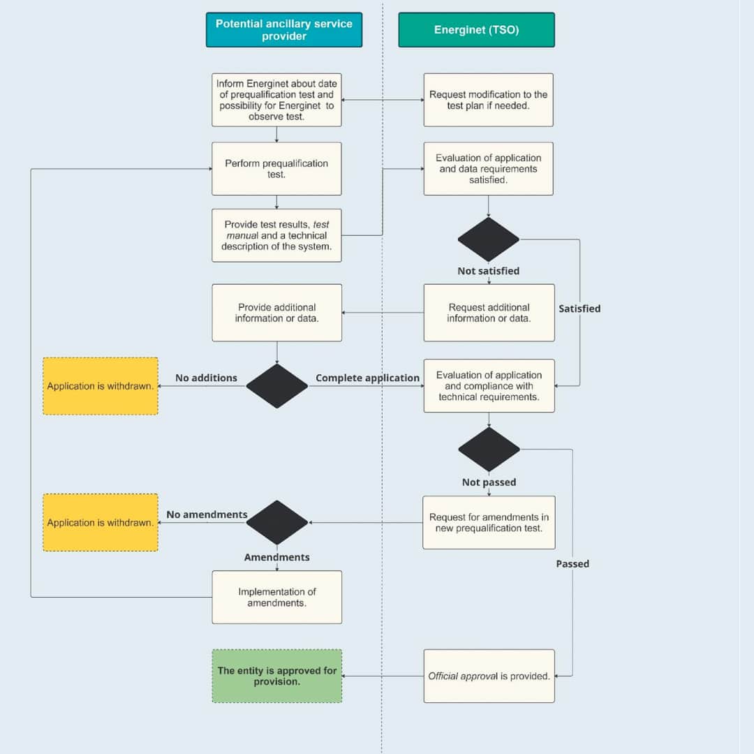
Gennemgå prækvalificering af dit system hos Energinet.
Når man har den tilstrækkelige kapacitet, kan man søge om tilladelse til at levere systemydelser hos Energinet.
Det kræver, at man består adskillige tests i forhold til systemets reaktionstid, data-rapportering og pålidelighed.
Begynd at byde ind på markedet for systemydelser.
Hvis du har købt et solcellebatteri til din husstand hos en installatør i Danmark, skal installatøren have denne godkendelse på plads, inden batteriet idriftsættes. Det gøres ved at udføre en såkaldt stamdatatilmelding til det pågældende netselskab i det område, hvor installationen skal finde sted.
Godkendelsen af solcellebatterier kræver, at batteri-inverteren er på Green Power Danmarks Positivliste. Alternativt skal installatøren sende en uoverskuelig mængde dokumentation på anlægget for at få det godkendt. Derfor er det en særlig god idé at sikre sig, at det produkt, man køber, allerede er på Positivlisten.


Kilde: Energinet, beskrivelse af aktiveringstid på de 6 forskellige systemydelsesprodukter.

Kilde: Energinet, DK1 og DK2 netområderne
Det danske elnet er inddelt i to områder: DK1, der er vest for Storebælt og DK2, der er øst for Storebælt.
I begge zoner bliver systemydelserne handlet på forskellige markeder, hvor deltagerne betales for at stille deres fleksible kapacitet til rådighed.
Produkterne i den hurtige ende af skalaen (se grafik til højre) er specifikke for netområderne. Derfor er den nødvendige kapacitet også bestemt efter det netområde, hvor produktet findes.
DK1: Her er produkterne FCR, aFRR og mFRR tilgængelige, men det er primært FCR-produktet, der er relevant for ejere af solcellebatterier.
For at kunne tilbyde solcellebatterier på FCR-produktet, skal man aggregere mange batterier til et såkaldt Virtual Power Plant (VPP) og byde dem ind samlet. Den aktør, der laver denne manøvre, kaldes aggregatoren. Aggregatoren skal have mindst 1 MW-kapacitet tilgængelig for at kunne byde ind alene i DK1.
DK2: Her er produkterne FFR, FCR-D, FCR-N, aFRR og mFRR tilgængelige, men det er primært FCR-D og FCR-N, der er relevante for ejere af solcellebatterier.
Her skal en aggregator have 100 kW-kapacitet installeret i DK2 for at deltage i FCR-D og FCR-N.
Kravene til at levere den lovede kapacitet er høje, da det er elnettets stabilitet, der er på spil. Derfor vil man ofte have en sikkerhedsmargin på den mængde kapacitet, man har til rådighed, så man kan levere den kapacitet, man stiller garanti for.
Det betyder, at en aggregator eksempelvis vil skulle have 110-120 kW-kapacitet tilgængeligt, hvis de vil byde 100 kW ind. Det svarer til 12-24 almindelige solcellebatterier, hvis man dedikerer 100 % af batteriets kapacitet til systemydelser. Det betyder altså, at batteriet ikke anvendes til lagring af energi fra egne solceller eller til forbrugsoptimering.
Hvis man ejer en hybridinverter, bliver det lidt mere komplekst, da en del af inverterens output allerede bruges til at forsyne ens solcelleanlæg. Derfor kan denne kapacitet umiddelbart ikke benyttes til at tilbyde systemydelser på markedet. Det vil naturligvis være aggregatoren, der har ansvaret for at sikre, at den nødvendige kapacitet er tilgængelig.
Der findes en lang række krav, som skal opfyldes af et system, hvis det skal godkendes til at levere systemydelser. Godkendelsesprocessen hos Energinet kaldes prækvalifikation, og den foregår på den måde, at systemet skal gennemgå en række tests, som Energinet kan bruge til at vurdere, om systemet kan godkendes.


Kilde: Energinet, beskrivelse af prækvalifikation for enheder og aggregerede porteføljer.
Når testene er blevet gennemført og godkendt, kan aggregatoren begynde at byde ind på markedet for systemydelser og dermed modtage betaling for den kapacitet, der stilles til rådighed.
Systemet byder ind på en auktion på timebasis til den pris, aggregatoren stiller som minimumspris. Såfremt den endelige markedspris er højere end aggregatorens bud, vil aggregatoren skulle stå til rådighed i den givne time med markedsprisen som betaling. Hvis markedsprisen er lavere end aggregatorens bud, vil buddet blive afvist, og aggregatoren er dermed fri til at benytte batteriet til andre ting – uden at modtage betaling.
De fleste aggregatorer kører med en fordelingsnøgle, så de kan betale ejerne af batterierne.
Ejerne vil derfor modtage 50-90% af den samlede indtægt for at deltage på markedet, hvortil den resterende indtægt går til aggregatoren og eventuelle mellemled i det samlede setup.
Hvert produkt har sit eget marked, hvor det handles. Priserne afhænger derfor af, hvilken systemydelse man leverer, herunder bl.a. FCR, FCR-D og FCR-N.
For at få en idé om den potentielle månedlige indtjening, kan vi tage et kig på, hvad man kunne have tjent i 2024 – og de første måneder af 2025 – hvis man havde et 10 kW-batteri, som man dedikerede udelukkende til systemydelser hver eneste time i døgnet.
I eksemplet antages det, at man vinder auktionen i 100% af tilfældene, og at der er en fordelingsnøgle mellem ejer og aggregator på 70/30 i ejers favør.
Gjorde man dette, ville man i 2024 have tjent omkring 14.500 kr., hvis man bor i DK2-zonen.
Som du kan se af tabellen til højre, er indtjeningen dog faldet yderst markant siden midten af 2024.
Derfor er de 14.500 kr. i årlig indtjening nok ikke længere repræsentativt for, hvad man kan forvente at tjene på at levere systemydelser. Hvis udviklingen fortsætter som hidtil, er indtjeningsscenariet snarere 3.600 kr. for en privat forbruger.
Det er derfor meget vigtigt, at man som privat forbruger sikrer, hvilke forudsætninger man går ind på markedet for systemydelser med, og at man ikke lader sig forblænde af historisk høje afregningspriser, der ikke er aktuelle længere.
Ændringerne i prisen fremadrettet kan gå begge veje. Det betyder, at det kan have en meget stor betydning, om man samarbejder med en aggregator, der har de nødvendige ressourcer til at administrere batteriets deltagelse på flere forskellige markeder – så man altid kan udnytte batteriet til den ydelse, der giver den højeste indtjening.

Kilde FCR-D & FCR-N (DK2): https://www.energidataservice.dk/tso-electricity/FcrNdDK2
Kilde FCR (DK1): https://www.energidataservice.dk/tso-electricity/FcrDK1
*Tallene indeholder lovpligtig afregning på 17 % LER samt samlet betaling til aggregator på 30 %
Prisen på de forskellige ydelser afgøres – ligesom så meget andet – af udbud og efterspørgsel.
Efterspørgslen på systemydelser vil alt andet lige stige, når man med tiden introducerer mere sol- og vindenergi i energisystemet. Det skyldes, at det ikke kan forudsiges 100 %, hvordan produktionen vil være, hvilket gør det sværere at holde balancen i elnettet, og derfor kræves der mere kapacitet.
Som det kan ses på grafikken, anslår Energinet selv, at behovet for systemydelser vil stige op imod 160 % i 2040.
Men selvom efterspørgslen altså forventes at stige ganske betragteligt, skal man regne med, at udbuddet stiger tilsvarende, hver gang der installeres flere batterier, som kan levere systemydelser. Derfor betyder den øgede efterspørgsel altså ikke nødvendigvis, at indtjeningen vil stige.
De seneste par år har der derfor været en markant stigning i antallet af store batterianlæg, og det antages, at denne udvikling vil fortsætte, hvilket snarere vil føre til et prisfald.
Desuden er der en række andre mere komplekse forhold, som har indflydelse på udviklingen af markedet for systemydelser.
Det står dog klart, at der er mekanismer, som trækker i begge retninger.


Der kan være mange spørgsmål som melder sig, når det handler om at optimere sit hjem med bæredygtig energi. Vi giver svar på nogle af dem her.
Du kan også ringe til os på +45 7020 7474.
Hvordan fungerer Heartbeat intelligent energistyring?
Når du får solceller el. andet fra 1KOMMA5° Danmark, bliver dit anlæg opsat af landets førende håndværkere og elektrikere. Travlheden kan variere, men målsætningen er altid at gøre det hurtigst muligt.
Montagen af dine solceller sker efter aftale med dig, men det plejer at være omkring 2-3 uger efter dit køb.
Vores elektrikere står for at tilslutte din inverter og batteribank, samt færdigmelde solcelleanlægget, når det er færdiginstalleret. De er alle autoriserede el-installatører og erfarne indenfor installationen af solcelleanlæg. Elinstallationen plejer, som regel, at ske 2-3 uger efter dine solceller er blevet monteret.
Den typiske periode fra bestilling til installation vil altså tage 4-6 uger. Vær opmærksom på, at der kan være særlige forhold, der udskyder specifikke projekter. Dette vil din rådgiver kunne uddybe.
Hvor hurtigt kan jeg forvente installation?
Heartbeat er den nemme måde at optimere sit energiforbrug. Det sikrer, at du får den lavest mulige elregning, at du tjener mest muligt på din overskydende strøm og at du bidrager til et mere stabiliseret elnet.
Heartbeat tilkobles til elbørsen, vejrudsigten og alle dine grønne enheder i husstanden. Gennem sin kunstige intelligens og avancerede algoritmer, analyseres dit forbrug, så dit udbytte og dine besparelser kan maksimeres. Dette koncept kalder vi Energy Trader, og det kan du læse mere om her: www.1komma5.com/dk/heartbeat/energy-trader/.
Hvilke garantier har 1KOMMA5° for energistyring og andre produkter?
Hos 1KOMMA5° Danmark, har vi markedets absolut bedste garantier. Det gælder både vores intelligente energistyring med Heartbeat, men også vores solceller, invertere, batteribank, m.v.
Vores egne produkter har markedets længste garantier. Vores 1KOMMA5° 3.0 solcellepaneler har 30 års ydelses- og produktgaranti. Vores 1KOMMA5° inverter har 15 års produktgaranti. Og vores 1KOMMA5° batteri har 12 års produktgaranti.
Inverteren er ofte en enhed, man skal erstatte halvvejs i anlæggets levetid, men det skal du ikke tænke på hos 1KOMMA5° Danmark. Vi tilbyder, som de eneste i Danmark, mikroinvertere fra amerikanske Enphase (som har opfundet mikroinverteren). De er de bedste på markedet inden for invertere, og de tilbyder hele 25 års produkt-, service- og ydelsesgaranti. Deres batteribank har sågar en unik produktgaranti på 15 år, hvilket også er en markedsførende garanti.
Hvem er 1KOMMA5°?
1KOMMA5° Danmark er det tidligere Viasol A/S. Vi har leveret solcelleløsninger til private husstande og erhverv i Danmark siden 2011, og vi har opsat over 6.000 private solcelleanlæg og 550 erhvervsanlæg.
I juni 2023, blev vi en del af den tyske CleanTech-virksomhed, 1KOMMA5°, og er siden da blevet til den officielle danske afdeling af 1KOMMA5°. Som 1KOMMA5° Danmark, er vores muligheder for at bidrage til et grønnere Danmark blevet endnu større. Dette har vi en vision om at gøre gennem grøn energi, der er produceret med fokus på etik og bæredygtighed.
Vi tilbyder kvalitetsløsninger inden for solceller, invertere, batteribank, ladestandere, varmepumper og intelligent energistyring. Vores produktportefølje har et gennemgående tema: kvalitet og bæredygtighed. Med 1KOMMA5° kan du altså være sikker på de bedste produkter på markedet, uden at du skal gå på kompromis med produktionsforholdene.
Hvor meget kan jeg spare med en grøn husstand og solceller?
Med solceller vil de fleste kunne spare op til 70% på deres elregning. Dette kommer dog an på, hvordan dine tagflader er placeret, og hvordan anlægget dimensioneres. Dertil vil der også være et par tusinde kroners gevinst pr. år ved salg af overskydende elproduktion.
Med Heartbeat og Energy Trader kan du også udnytte dit anlægs batterikapacitet til at optimere dit energiforbrug – helt automatisk.